廣東省人民政府辦公廳關于印發廣東省加強
緊密型縣域醫療衛生共同體建設實施方案的通知
粵府辦〔2019〕18號
各地級以上市人民政府,省政府各部門、各直屬機構:
《廣東省加強緊密型縣域醫療衛生共同體建設實施方案》已經省人民政府同意,現印發給你們,請認真貫徹落實。實施過程中遇到的問題,請徑向省衛生健康委反映。
廣東省人民政府辦公廳
2019年10月13日
廣東省加強緊密型縣域醫療衛生
共同體建設實施方案
為深入貫徹習近平新時代中國特色社會主義思想和黨的十九大精神,深入貫徹習近平總書記對廣東重要講話和重要指示批示精神,深入實施健康中國戰略,加強我省緊密型縣域醫療衛生共同體(以下簡稱縣域醫共體)建設,增強基層醫療衛生服務能力,提高基本醫療衛生服務均等化、同質化、一體化水平,更好地滿足人民群眾的健康需求,制定本方案。
一、總體要求
(一)工作目標。堅持以人民為中心的發展思想,以強基層為重點,以讓群眾不得病、少得病和就近看得上病、看得起病、看得好病為目標,系統整合升級縣域醫療衛生服務資源,創新醫療衛生管理體制和運行機制,提高縣域醫療衛生資源配置和使用效率,有效建立以健康為中心、防治結合的縣鎮村三級整合型醫療衛生服務新體系,有效解決群眾特別是農村群眾看病難、看病貴問題。
到2020年6月,實現全省所有縣(市、區)縣域醫共體全覆蓋。到2020年底,各地級以上市至少有1個縣(市、區)初步建成目標明確、權責清晰、分工協作、服務優質、有效運行的縣域醫共體,醫共體所在縣域內就診率達到90%左右,住院率達到85%左右,基層就診率達到65%左右。
到2022年,全省縣域醫共體功能形態更加健全完善,運行管理更加優質高效,服務能力明顯提升,分級診療便捷有序,健康管理精準實施,財政保障和醫保支付可持續,縣域內群眾醫藥費用負擔得到合理控制,健康水平明顯提高,健康服務獲得感明顯增強。
(二)工作原則。
1.政府主導,整合資源。強化縣級政府辦醫主體責任,加強頂層設計,協調整合、優化配置縣鎮村三級醫療衛生服務資源,推動人、財、物的統一和集中管理,促進優質醫療衛生資源和醫療衛生人才下沉到基層,帶動基層醫療衛生機構服務質量和水平全面提升。
2.健康優先,醫防融合。堅持以健康為中心,將基本醫療與基本公共衛生服務有效融合,加強預防保健、疾病治療和健康管理,形成醫防同向激勵機制,實現居民全方位健康管理。
3.“三醫”聯動,創新機制。堅持改革的系統性、整體性、協同性,統籌加強醫療、醫保、醫藥“三醫”聯動改革。深化“放管服”改革,健全維護公益性、調動積極性和保障可持續性的運行機制,創新醫療衛生健康監管方式,落實縣域醫共體經營管理自主權,激發運行活力和發展動力。
二、建設方式
(一)三級甲等公立醫院與縣級公立醫院開展“組團式”緊密型幫扶。全省醫療服務能力較強、人才資源相對集中、幫扶工作基礎較好的54家三級甲等(以下簡稱三甲)公立醫院“組團式”緊密型幫扶78家縣級公立醫院,其中37家三甲綜合醫院幫扶57家縣級人民醫院,17家三甲中醫院幫扶21家縣級中醫院,全面帶動提升縣級公立醫院的醫療衛生服務能力。到2021年,78家縣級公立醫院醫療服務能力達到國家推薦標準。推動30家高水平醫院重點建設醫院與縣級公立醫院建設成為緊密型醫聯體。
(二)縣級政府主導建設縣域醫共體。縣級政府是縣域醫共體建設的責任主體,要根據地理位置、服務人口、基層醫療衛生機構設置和服務能力等情況,整合基層醫療衛生資源,組建1-3個由縣級公立醫院牽頭,若干家其他縣級醫院、鄉鎮衛生院和社區衛生服務中心、村衛生站和社區衛生服務站為成員單位的縣域醫共體。建立由縣級政府主要負責同志牽頭,編制、發展改革、財政、人力資源社會保障、自然資源、衛生健康、市場監管、醫保等部門和縣域醫共體成員單位參與的協調機制,統籌組織縣域醫共體建設,制定建設方案,明確建設目標和具體任務,并協調推進人事、薪酬、醫保支付、醫療服務價格調整等各項改革措施。各縣(市)編制國土空間規劃必須充分考慮醫療衛生設施需求。鼓勵社會辦醫療機構和康復院、護理院加入縣域醫共體,鼓勵社會辦醫療機構主動聯合社會辦診所等組建縣域醫共體。
(三)縣域醫共體內部統一管理。縣域醫共體由牽頭醫院院長負總責,建立由牽頭醫院和各成員單位共同參與的議事決策機制。落實縣域醫共體在日常運行、人員管理、內設科室和崗位設置、績效考核、收入分配、職稱評聘等方面的自主權,實行行政、人員、財務、質量、藥械、信息系統六個方面統一管理。
統一行政管理:牽頭醫院對各成員單位實行一體化管理。縣域醫共體內各成員單位法人資格、機構性質、職工身份、投入保障保持不變,功能定位與職責任務不變,其法定代表人可由牽頭醫院負責人擔(兼)任。
統一人員管理:縣域醫共體內部人員由縣域醫共體統一招聘、培訓、調配和管理,牽頭醫院擁有對各成員單位負責人任命權。
統一財務管理:縣域醫共體內各成員單位財務實行單獨設賬、獨立核算,由縣域醫共體統一管理。財政投入資金及時撥付縣域醫共體,按規定的資金用途安排使用。
統一質量管理:縣域醫共體內部規章制度、技術規范、質量控制、績效考核、環境衛生、醫療廢物等管理執行統一標準,牽頭醫院承擔各成員單位的醫療質量監管,統籌使用醫共體內部床位、號源、設備,逐步實現縣域醫共體內醫療質量同質化。
統一藥械管理:縣域醫共體設立唯一藥械采購賬戶,統一用藥目錄,實行藥械統一采購和配送、藥款統一支付,支持以縣域醫共體為單位在藥品采購平臺自行議價,縣域醫共體各成員單位的制劑可在醫共體內部流通使用。
統一信息系統建設:整合縣域醫共體內部各單位信息系統,統一運營維護,逐步實現電子健康檔案和電子病歷的連續記錄和信息共享,建立遠程會診和影像、心電等遠程診斷中心。
(四)縣級衛生健康行政部門綜合監管。縣級衛生健康行政部門負責對縣域醫共體實施綜合監管,落實縣域醫共體目標管理責任制,對其建設運行情況開展績效評價,評價結果與醫保支付、醫院等級評審、評優評先、績效工資總量核定等掛鉤。要建立對縣域醫共體負責人的激勵約束機制,加強對各成員單位醫療服務、醫療質量與安全、公共衛生服務、醫德醫風建設等各方面的監管。
三、主要任務
(一)加快提升縣級公立醫院服務能力建設。三甲公立醫院要切實落實幫扶主體責任,通過托管、專科共建、臨床帶教、業務指導、遠程診療、教學查房、科研和項目協作等方式,提升縣級公立醫院醫療質量和技術水平。骨干醫務人員要下沉帶學科、帶團隊、帶技術,縣域醫共體內骨干醫務人員定期到三級公立醫院研修培訓。(省衛生健康委,各地級以上市政府負責)
(二)加強鎮村兩級醫療衛生機構能力建設。縣域醫共體內,縣級醫療衛生機構要通過人才、技術、資源等下沉,逐級幫扶帶動鎮、村兩級醫療衛生機構發展,實現縣域醫共體服務能力的整體提升。牽頭縣級公立醫院要統籌加強成員單位軟硬件能力建設,服務人口較多、規模較大的鎮級醫療衛生機構服務能力達到國家推薦標準;其他機構按照滿足當地常見病、多發病診治需要,以急診急救、全科醫療、兒科、康復、護理和中醫藥、公共衛生服務等為重點,服務能力逐步達到國家基本標準。加強村衛生站規范化建設,原則上每個行政村都有1個公建規范化村衛生站。(省衛生健康委,各地級以上市政府負責)
(三)落實財政投入。根據縣域醫共體建設發展需要,依據公立醫院和基層醫療衛生機構的補助政策,按原渠道足額安排縣域醫共體成員單位的補助資金,保障其基本建設和設備購置、重點學科發展、信息化建設、人才培養、公共衛生服務和政策性虧損補貼等投入,以及落實中醫院投入傾斜政策。基本公共衛生服務經費由縣域醫共體統籌管理和使用。(省財政廳,各地級以上市政府負責)
(四)深化人事制度改革。縣域醫共體內縣級醫療衛生機構和基層醫療衛生機構的編制分別核定,由縣域醫共體統籌使用。縣域醫共體人員實行全員崗位管理,按照按需設崗、按崗聘用、競聘上崗、人崗相適的原則,實現合理輪崗、統籌使用。著力推動縣域醫共體醫務人員合理有序流動,重點要下沉到鎮、村級醫療衛生機構。根據國家規定適當提高基層醫療衛生機構的中、高級專業技術崗位比例。完善鎮村醫療服務一體化管理,探索實施村醫統招統管村用,強化村醫進修培訓,完善村醫薪酬收入和養老保障等政策,穩定村醫隊伍。(省委編辦、省人力資源社會保障廳,各地級以上市政府負責)
(五)深化薪酬制度改革。全面落實基層醫療衛生機構“公益一類財政供給,公益二類績效管理”。按照“允許醫療衛生機構突破現行事業單位工資調控水平,允許醫療服務收入扣除成本并按規定提取各項基金后主要用于人員獎勵”的要求,落實基層醫療衛生機構績效工資政策,逐步建立符合醫療衛生行業特點、有利于人才下沉和縣域醫共體持續發展的薪酬制度。醫務人員收入由縣域醫共體自主分配,以崗位為基礎,以績效為核心,打破單位、層級和身份區別,建立多勞多得、優績優酬的內部分配機制,并與藥品、耗材和檢查檢驗收入脫鉤,調動醫務人員提高醫療服務能力和質量的內生動力。鼓勵對縣域醫共體及其成員單位負責人實施年薪制。(省人力資源社會保障廳、省衛生健康委,各地級以上市政府負責)
(六)深化醫保支付方式改革。實行醫保部門與縣域醫共體統一結算,在粵東粵西粵北以及惠州、江門、肇慶等15個地市各選擇一個縣(市、區)開展總額付費、結余留用、合理超支分擔的醫保支付方式綜合改革試點,引導縣域醫共體主動做好預防保健和健康管理,提高醫保基金使用績效。完善醫保總額付費等多種付費方式,推行以門診統籌按人頭付費、住院按病種分值付費為主的多元復合式醫保支付方式。制定有利于促進縣域醫共體內雙向轉診的醫保支付政策。提高縣域醫保服務能力,提升醫保經辦便民化水平。鼓勵按照總量控制、結構調整、有升有降的原則,動態調整醫療服務價格,逐步理順醫療衛生服務比價關系,并做好與醫保支付、醫療控費和財政投入等政策的銜接。(省醫保局、省衛生健康委,各地級以上市政府負責)
(七)落實分級診療制度。落實基層常見病、多發病防治指南,明確縣域醫共體內縣、鎮兩級疾病診療目錄,完善醫共體內部、醫共體之間和縣域向外轉診管理規范,建立雙向轉診通道和轉診平臺,形成以人為本的閉環服務鏈。以高血壓、糖尿病防治為切入點,建立慢性病縣鎮村三級管理模式,在縣域內實現篩查、確診、轉診、隨訪的連續服務。(省衛生健康委、省醫保局,各地級以上市政府負責)
(八)做實做細家庭醫生簽約服務。充分利用縣域醫共體內技術資源共享優勢,將牽頭醫院專科醫生作為技術支撐力量納入家庭醫生服務團隊。落實家庭醫生團隊的激勵機制,開展履約考核,調動家庭醫生團隊積極性。縣域醫共體要為家庭醫生簽約居民開通上下轉診綠色通道,對家庭醫生上轉的患者優先預約、優先接診,提高簽約居民獲得感;對下轉的患者交由家庭醫生團隊提供連續綜合服務。(省衛生健康委,各地級以上市政府負責)
(九)強化健康服務。縣域醫共體在健康中國、健康廣東行動中要勇于擔當,立足實際推動以治病為中心向以健康為中心轉變。積極組建健康管理與服務團隊,著力落實基本公共衛生服務,合理調配相關資金,根據城鄉疾病譜,因時制宜加強對服務區域群眾健康教育、疾病前期因素干預,指導群眾增強健康常識,合理膳食,科學運動,保持心態平和,養成健康的生活習慣,盡量不得病、少得病。優化重點人群健康體檢,完善居民電子健康檔案,扎實做好基層兒童保健、婦女保健、老年人健康管理和計劃免疫工作,重點加強高血壓、糖尿病、嚴重精神障礙、肺結核患者等健康管理。縣級公共衛生機構要做好技術指導、培訓和業務管理,推動縣域醫共體內實現疾病三級預防和連續管理。(省衛生健康委,各地級以上市政府負責)
(十)加強中醫藥服務。通過三甲公立中醫院“組團式”緊密型幫扶縣級公立中醫院,全面提升縣域醫共體牽頭縣級中醫院的醫療衛生服務能力。將中醫藥服務全面融入到縣域醫共體的整體醫療服務,構建中醫藥服務綜合平臺,使之與現代健康理念相融相通,充分發揮中醫藥在重大疾病治療、病后康復、治未病中的獨特作用。整合縣域醫共體內部中醫藥資源,挖掘和拓展中醫藥服務潛力,提高縣域中醫藥醫療服務能力。強化縣中醫院的縣域中醫藥服務龍頭作用,加快建成縣域內中醫醫療、預防保健、特色康復、人才培養、適宜技術推廣和中醫藥文化宣傳基地。加強中醫館建設,集中開展基本醫療、預防保健、養生康復等一體化中醫藥服務。(省中醫藥局、省衛生健康委,各地級以上市政府負責)
(十一)加強績效評估。建立完善監測評價制度,重點監測基層醫療衛生服務能力提升、優質醫療衛生資源下沉、醫保基金使用、公共衛生任務落實等方面的情況,加大縣域住院率和就診率、基層診療量占比、雙向轉診數量和比例、慢性病患者健康改善以及醫保基金縣域內支出率、醫保基金縣域內基層醫療衛生機構支出率、基本公共衛生服務任務落實情況等指標的權重。評估結果與醫保支付、醫院等級評審、評優評先、績效工資總量核定等掛鉤。省衛生健康委將縣域醫共體建設納入各地醫改考核,將三甲公立醫院“組團式”緊密型幫扶工作情況納入三級公立醫院績效考核。對醫共體建設成效突出的縣(市、區)和個人給予表揚獎勵,方向偏離、效果不佳的要及時整改,持續改進,不斷提升縣域醫共體建設水平。(省衛生健康委、省醫保局,各地級以上市政府負責)
四、保障措施
各市、縣要高度重視,切實把縣域醫共體建設作為踐行以人民為中心的發展思想、建設健康廣東的重要抓手和重要內容,結合實際,細化任務清單,加強部門協調聯動,統籌推進縣域醫共體建設,確保取得實效。各市縣機構編制、發展改革、財政、人力資源社會保障、衛生健康、市場監管、醫保等部門要充分發揮職能作用,滿足縣域醫共體建設需求。省衛生健康委要加強對各地縣域醫共體建設的指導和督促,及時通報進展情況,協調解決建設中出現的問題,總結推廣好的經驗和做法。省編制、財政、人力資源社會保障、醫保等部門要積極配合,完善政策措施,形成改革合力。
附件:1.廣東省三級甲等公立醫院與縣級公立醫院開展醫療衛生“組團式”緊密型幫扶行動方案
2.廣東省基層衛生人才隊伍增量提質實施方案(2019-2022年)
3.緊密型縣域醫療衛生共同體建設三方權責清單
4.緊密型縣域醫療衛生共同體評價標準和評價指標體系
附件1
廣東省三級甲等公立醫院與縣級公立醫院開展
醫療衛生“組團式”緊密型幫扶行動方案
為貫徹落實《廣東省加強緊密型縣域醫療衛生共同體建設實施方案》,做好三甲公立醫院與縣級公立醫院醫療衛生“組團式”緊密型幫扶(以下簡稱“組團式”幫扶)工作,加快推動我省基層醫療衛生事業均衡協調發展,大力提升縣級公立醫院醫療衛生服務能力水平,深化落實健康扶貧政策,現制定如下行動方案。
一、幫扶目標
通過實施“組團式”幫扶,加快構建三甲公立醫院與縣級公立醫院上下聯動機制,實現三甲公立醫院優質醫療資源下沉,全面加強縣級公立醫院人才、技術、重點專科等核心能力建設,提升縣級公立醫院法制化、科學化、規范化、精細化、信息化管理水平和綜合服務能力,有效承擔縣域居民常見病、多發病診療,危急重癥搶救與疑難病轉診任務。到2021年,受援的78家縣級公立醫院醫療服務能力達到國家推薦標準要求,縣域住院率提升至85%以上,基本實現大病不出縣。
二、幫扶關系
本輪“組團式”幫扶時間為3年。由全省醫療綜合服務能力較強、人才資源相對集中、幫扶工作基礎較好的54家三甲公立醫院“組團式”幫扶78家縣級公立醫院,其中37家三甲綜合醫院幫扶57家縣級人民醫院,17家三甲中醫院幫扶21家縣級中醫院(具體幫扶關系見附表)。支援醫院與受援醫院簽訂一對一“組團式”幫扶協議,建立統籌協調機制,制定幫扶工作方案,明確幫扶的具體目標、任務和工作措施,強化目標管理,落實目標責任。
三、幫扶任務
(一)加強人才隊伍建設。支援醫院與受援醫院開展人才“組團式”幫扶,支援醫院根據受援醫院建設需求組建幫扶團隊,每個團隊5人,由1名隊長和4名隊員組成,常駐受援醫院,參與受援醫院管理和學科建設。同時,支援醫院定期選派專家到受援醫院開展技術柔性幫扶,每個支援醫院每年選派不少于4個批次,總人數不少于20人次。支援醫院通過接收受援醫院人員跟班學習、共同開展課題攻關等方式,全面加強對受援醫院人員的技術培訓。人才“組團式”幫扶具體要求由省衛生健康委另行制定。
(二)增強醫療服務能力。
1.強化專科能力建設。健全受援醫院一級診療科目,逐步開設獨立的二級診療科目。圍繞縣域居民診療需求較大、縣域外診較多、群眾健康危害較大的常見病、多發病、地方病以及重大疾病,綜合確定受援醫院2-3個薄弱專科進行重點建設,加強兒科、麻醉、重癥、急診、精神、傳染性疾病學科建設。進一步加強病理、檢驗、影像等臨床支撐學科建設。發展康復、肺病、脾胃病等中醫特色專科。
2.提高重大疾病診斷治療能力。優化受援醫院收治的病種結構,針對近三年縣域外轉出率前幾位的病種,如惡性腫瘤、心腦血管病、良性腫瘤、老年性白內障、呼吸系統疾病、腎衰竭等疑難重癥,通過開展新技術、新項目,重點幫扶2-3個專科能力建設,提升受援醫院疑難雜癥的收治能力。
3.推廣適宜技術項目。結合當地群眾醫療服務需求,引進并推廣適宜技術項目,逐步推廣內鏡、介入治療等微創技術,不斷提高微創技術臨床使用比例。加強血液凈化中心、內鏡中心等建設,提升對終末期腎病、腫瘤等重大疾病患者的長期管理能力。
(三)提高醫院管理水平。支援醫院指導受援醫院增強依法執業意識,加強醫療機構感染防控,督促落實《執業醫師法》《醫療機構管理條例》《醫院感染管理辦法》《處方管理辦法》等法律法規規定。指導受援醫院完善醫療質量管理體系與工作機制,督促落實《醫療質量管理辦法》《醫療質量安全核心制度要點(2018年版)》。指導受援醫院進一步樹立醫療安全風險管理意識,建立醫療風險防范機制,加強行風建設,促進廉潔行醫,構建和諧醫患關系。指導受援醫院加快建立現代醫院管理制度。
(四)加快推動信息化建設。支援醫院幫扶受援醫院建立健全信息系統,整合資源,打通信息系統間壁壘,優化業務和管理流程,實現信息互聯互通、實時共享、服務高效、管理科學。進一步完善遠程醫療系統功能,擴大遠程系統覆蓋范圍,拓展遠程醫療服務內容和內涵,推動支援醫院和受援醫院實現信息系統聯通,數據共享,業務協同。
四、組織保障
省衛生健康委牽頭統籌“組團式”幫扶工作的實施,及時研究解決實施過程中出現的問題,總結完善幫扶經驗做法。各支援、受援地市政府要加大支持力度,針對幫扶工作中遇到的問題,出臺具體支持措施。各支援醫院和受援醫院要落實主體責任,形成工作合力,精心組織實施,確保取得成效。省衛生健康委于2020年底牽頭組織中期評估;本輪幫扶結束時牽頭組織全面評估,評估結果上報省政府。
附表
廣東省三級甲等公立醫院與縣級公立醫院
開展醫療衛生“組團式”緊密型幫扶表

附件2
廣東省基層衛生人才隊伍增量提質實施方案
(2019-2022年)
基層醫療衛生人才隊伍是實現衛生健康事業高質量發展的關鍵,是建設健康廣東的重要保障。為有效解決我省基層衛生人才不平衡、不協調問題,加快提升基層醫療衛生服務水平,進一步增強人民群眾看病就醫的公平性、可及性和獲得感,制定本方案。
一、總體要求
(一)指導思想。全面貫徹黨的十九大和十九屆二中、三中全會精神,以習近平新時代中國特色社會主義思想為指導,深入貫徹習近平總書記對廣東重要講話和重要指示批示精神,助力實施鄉村振興戰略,堅持以人民為中心,以基層為重點,以高質量高水平建設健康廣東為主線,堅持增加基層衛生人才數量和提高質量并重,創新衛生人才發展體制機制,加大人才激勵保障力度,著力解決我省衛生健康事業發展不平衡、不協調的問題,為健康廣東建設提供有力支撐。
(二)主要目標。
通過3年努力,為基層醫療衛生機構建設一支下得去、用得好、留得住的優秀衛生人才隊伍,建立一套選才、育才、留才的基層衛生人才工作機制。
到2022年,通過人才招聘、引進、培養和技術人員下沉等措施新增衛生人才3萬人,基層衛生人才數量從10萬人增加到13萬人,其中中醫增加2000人,每千人口基層衛生人員數從2.62人增加到3.5人;累計培訓全科醫生1萬人,每萬人口全科醫生數從2.1人增加到3人;醫護比從1:1.14增加到1:1.25,基本解決基層衛生人才不足問題。
通過人才培訓、學歷提升教育、職稱評審改革等措施,基層醫師大專以上學歷從72.1%提高到80%以上,本科以上學歷從32.6%提高到40%以上,中級以上職稱從29.2%提高到35%以上,高級職稱從9.9%提高到15%以上,基層衛生人才隊伍質量明顯提升,結構更加優化,服務能力明顯增強。
二、主要措施
(一)擴大醫學生培養規模。推進基層衛生人才培養供給側結構性改革,進一步擴大我省醫學院校醫學人才的培養規模,鼓勵符合條件的醫學類本科高職院校根據基層需要,開設護理、助產、康復、醫養結合、職業健康等相關專業。擴大訂單定向培養醫學生規模,2020年起每年招生2000人,單獨劃定錄取分數線并納入提前批錄取,鼓勵有條件的醫學院校增加培養計劃。省級財政對韶關學院、嘉應學院醫學專業給予專項補助。分層、分批開展基層衛生人才在職學歷教育,繼續對粵東粵西粵北地區農村衛生人才參加學歷教育給予學費補貼,提升基層大專及以下學歷人才學歷。(省教育廳、省衛生健康委、省財政廳、省人力資源社會保障廳、省中醫藥局負責,排在第一位的為牽頭單位,下同)
(二)提升基層衛生人才培訓質量。繼續實施基層衛生人才“三羊計劃”“填洼計劃”等培訓項目,加強培訓質量評估,提升培訓效果。在粵東粵西粵北地區每個地級市各建立一個基層衛生人員實訓基地,對基層衛生人員開展標準化、規范化、實操性強的專業技能培訓和考核評價。選派全科醫學等基層緊缺專業人才到醫學院校、高水平醫院和境外醫療衛生機構進修培訓。實施衛生適宜技術推廣專項行動,2020年起每年遴選不少于100項適宜技術在縣域內推廣,有針對性地培訓基層人才掌握相關技術,實現相關病種在縣域內規范化診療。(省衛生健康委、省財政廳、省中醫藥局,各地級以上市政府負責)
(三)推動基層衛生人才統招統管統用。縣域醫共體人員實行統一招聘、培訓、調配和管理,縣域醫共體可由牽頭醫院負責人擔(兼)任法定代表人,對外由牽頭醫院負責招聘。縣域醫共體內縣級醫療衛生機構和基層醫療衛生機構的編制分別核定,由縣域醫共體統籌使用,人員流動不受一類、二類事業編制性質限制。繼續實施基層醫療衛生機構專項招聘等活動,對符合條件的高校本科畢業生實施上崗退補學雜費。(省衛生健康委、省人力資源社會保障廳、省委編辦、省中醫藥局,各地級以上市政府負責)
(四)深化基層衛生人才職稱改革。完善基層衛生人才職稱評審辦法,進一步向基層傾斜,以強化崗位管理為基礎,建立完善更加注重臨床水平、服務質量、工作業績、群眾滿意度等內容的基層衛生人才評價標準和評審方式。增加衛生管理、臨床研究、衛生信息、臨床營養等評審專業,使基層職稱評審更符合實際需要。嚴格落實衛生技術人員晉升副高級職稱前到基層連續工作1年的政策。(省人力資源社會保障廳、省衛生健康委、省中醫藥局負責)
(五)提高基層衛生人才待遇。深化緊密型縣域醫共體薪酬制度改革。縣域醫共體按照公益二類事業單位核定績效工資總量,自主確定內部績效分配辦法,自主確定基礎性和獎勵性績效工資比例,加大獎勵性績效工資占比,并向關鍵崗位、業務骨干和貢獻突出的醫務人員傾斜;允許對符合規定的高層次人才或急需緊缺人才單列確定績效工資。建立基層衛生人才榮譽制度,發揮廣東省衛生健康系統先進集體和先進個人、全省優秀護士和優秀護理集體等評選項目的激勵作用,加大對基層醫務人員表彰傾斜力度,對在基層醫療衛生機構工作滿20年且對全省基層衛生事業作出貢獻的人才,頒發“廣東省基層衛生工作紀念章”,增強基層衛生人才職業榮譽感。(省人力資源社會保障廳、省衛生健康委,各地級以上市政府負責)
(六)實現衛生人才“組團式”緊密型幫扶全覆蓋。充分發揮高水平醫院重點建設醫院的輻射帶動作用,三甲公立醫院與縣級公立醫院開展醫療衛生人才“組團式”緊密型幫扶,通過專家“手把手”“師帶徒”等措施,為當地培養一批緊缺專科醫療人才,實現縣級醫療管理能力和基層衛生人才技術水平雙提升。進一步發揮各專科聯盟帶動作用,對基層進行特定專科能力培訓和指導,提升基層專科醫療水平。(省衛生健康委、省中醫藥局,各地級以上市政府負責)
(七)實施基層衛生人才安居工程。針對鄉鎮衛生院周轉宿舍短缺,基層衛生人才、緊密型幫扶人員以及其他支醫人員周轉宿舍不足的問題,各地各單位要結合實際,按照國家明確的相關建設要求,通過購買、租賃市場房源、接管或盤活政府存量房源等多種方式提供周轉宿舍,使基層衛生人才和支醫人員住有所居,安心在基層工作。(省衛生健康委,各地級以上市政府負責)
(八)實施智能醫生進基層工程。推動互聯網、云計算、大數據、物聯網、人工智能、5G等新興信息技術與健康醫療的深度融合,將遠程醫療、遠程教育、人工智能醫生助手等拓展到縣級以下基層醫療衛生機構。到2022年,擴大人工智能醫生在鄉鎮衛生院、村衛生站覆蓋范圍,開展智慧醫療健康服務,全面提升基層醫生診療水平、工作效率;拓展應用場景,在基層開展智能化的導診、預診、輔助診斷、隨訪、健康管理等服務,大幅提高基層醫生服務能力水平和效率。(省衛生健康委負責)
(九)加強基層衛生健康促進隊伍建設。以落實健康中國行動為主要任務,針對重大疾病、影響健康的突出問題,聚焦老人、婦女、兒童等重點人群,建立一支基層衛生健康促進人才隊伍,承擔醫學與健康知識的傳播、健康生活方式的宣傳、協助家庭醫生開展簽約服務等職責。推動基層臨床醫療、疾病防控、慢病管理、衛生監督等人才隊伍醫防融合發展。基層計生專干可參加衛生健康管理師培訓等提升能力。支持市、縣級疾病預防控制中心等專業公共衛生機構向基層派駐專業人員,指導開展基本公共衛生服務等工作。(省衛生健康委、省人力資源社會保障廳負責)
(十)促進鄉村醫生隊伍穩定發展。加快落實鎮村醫療衛生服務一體化管理。落實好在崗鄉村醫生養老和退出政策,納入鄉鎮衛生院編制內管理的鄉村醫生,在村衛生站工作至退休年齡的,按照有關規定參加機關事業單位養老保險并享受相應待遇;與鄉鎮衛生院建立勞動關系的編外鄉村醫生,參加企業職工基本養老保險。建立鄉村衛生人員統籌管理機制,鼓勵鄉鎮衛生院招聘在村衛生站工作的執業(助理)醫師。繼續落實省財政對村衛生站醫生的補助。將符合條件的村衛生站納入醫保定點醫療機構。(省衛生健康委、省人力資源社會保障廳、省中醫藥局,各地級以上市政府負責)
三、組織保障
(一)加強組織領導。各地要落實主體責任,高度重視基層衛生人才隊伍建設,將其納入年度重點工作進行部署推進,及時研究解決發展中的重大問題。各部門要強化協作配合,精心組織實施,狠抓工作落實。
(二)落實財政保障。堅持人才投入優先保障,將基層衛生人才隊伍建設經費納入各級政府財政預算。對基層醫療衛生機構符合規定的人員工資、離退休人員費用、人員培訓和招聘等所需經費給予定額補助并納入財政年度預算,足額保障落實。
(三)加強督促指導。將基層衛生人才隊伍建設情況納入各地級以上市、縣(市、區)深化醫改考核指標。密切關注工作進展,定期開展工作評估,對重點工作進行督促指導。加強宣傳引導,及時總結推廣各地的好經驗好做法。
附件3
緊密型縣域醫療衛生共同體建設三方權責清單

附件4
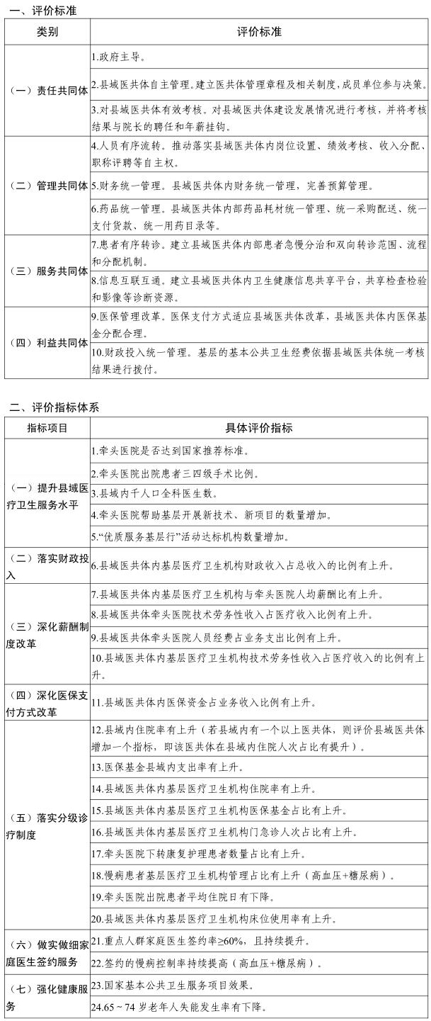
緊密型縣域醫療衛生共同體評價標準
和評價指標體系

- 廣東全面啟動建設縣域醫共體 3年內將新增3萬基層衛生人才 明年6月實現縣域醫共體全覆蓋 2019-10-17
- 廣東明年6月實現縣域醫共體全覆蓋 2019-10-17
- 省衛生健康委:《廣東省加強緊密型縣域醫療衛生共同體建設實施方案》政策解讀 2019-10-29
- 省政府辦公廳:一圖讀懂廣東省加強緊密型縣域醫療衛生共同體建設實施方案 2019-10-17
網站首頁
個人中心
智能機器人
無障礙
手機版


網站官方微博
繼續訪問